搜尋
首頁
蝦皮賣家攻略
+
-
蝦皮賣家攻略
必備軟體工具
進階行銷秘訣
網翼官方Youtube
阿靳官方Youtube
產品介紹
+
-
雲端發票系統
ERPow進銷存
智能印單
智能印單Pro
聊聊群發
一鍵抓圖
即時黑名單系統
智能客服
線上課程
說明手冊
聯絡我們
免費體驗
軟體更新日誌
登入
註冊
315813
首頁
蝦皮賣家攻略
arrow down
蝦皮賣家攻略
必備軟體工具
進階行銷秘訣
網翼官方Youtube
阿靳官方Youtube
產品介紹
arrow down
雲端發票系統
ERPow進銷存
智能印單
智能印單Pro
聊聊群發
一鍵抓圖
即時黑名單系統
智能客服
線上課程
說明手冊
聯絡我們
免費體驗
軟體更新日誌
icon-search
icon-search
icon-profile
×
您的好友送您 回饋金!立即註冊領取。
註冊
icon-bag
0
icon-profile
icon-bag
0
icon-nav-menu
×
您的好友送您 回饋金!立即註冊領取。
註冊
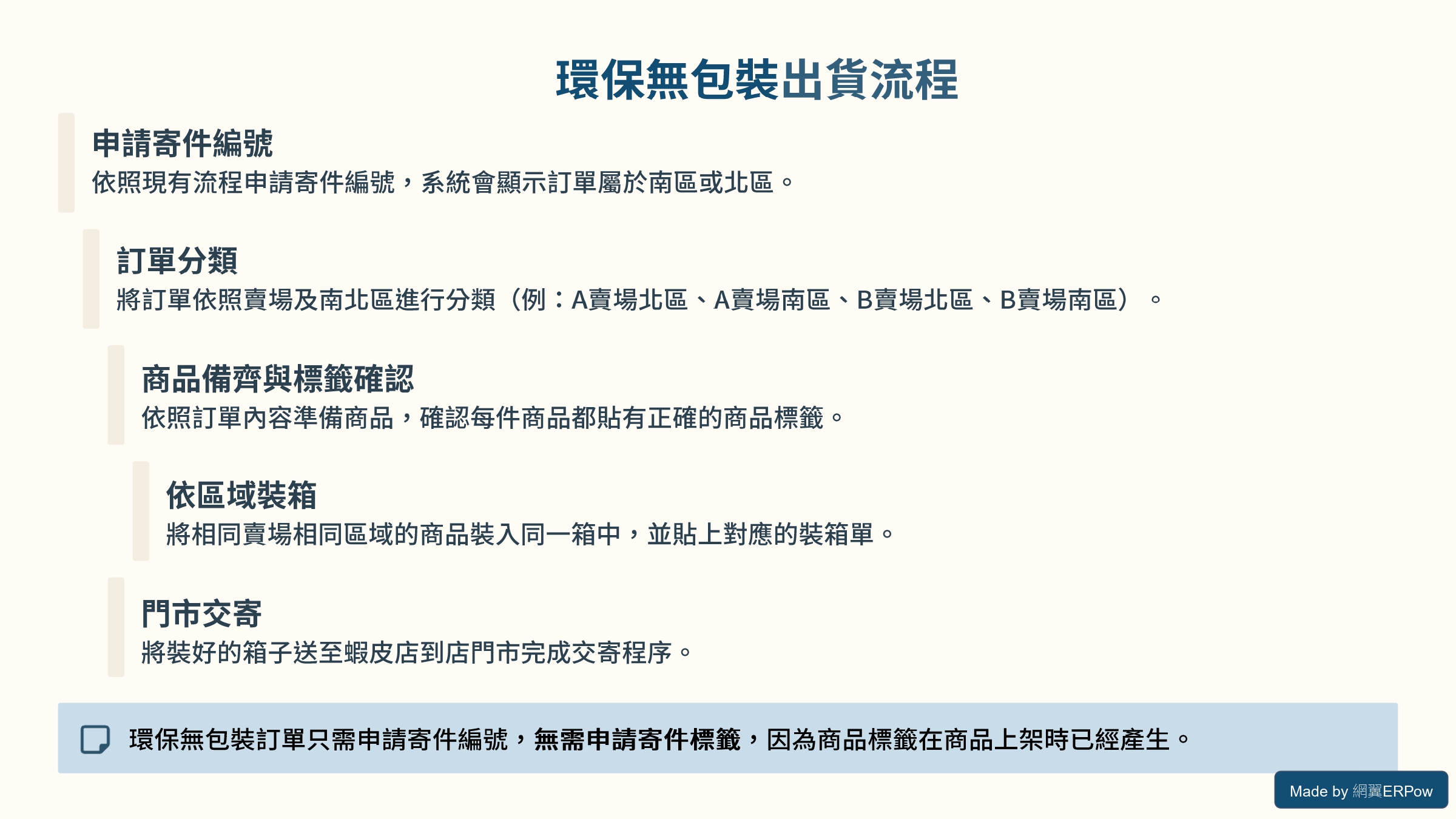
蝦皮環保無包裝出貨指南
Sep 01, 25
•
SIOU HUANG
Facebook
Pinterest
LINE
您的購物車目前還是空的。
繼續購物
優惠券
套用
目前無可用的優惠券